导航栏目
Navigation column
联系我们
菏泽店
电话:0530-2088008
地址:菏泽昆明路与金沙江路口西200米路北
曹县店
电话:15153016870
地址:曹县庄寨镇桃源卫生院前
南昌店
电话:17661410223
地址:南昌市新建区320国道与石流公路交叉口西南380米
濮阳店
电话 :18353014016
地址: 濮阳市挥公大道挥公园
当前位置:首页 > 家谱案例 >

家谱案例

沙湖李氏族谱
沙湖李氏族谱
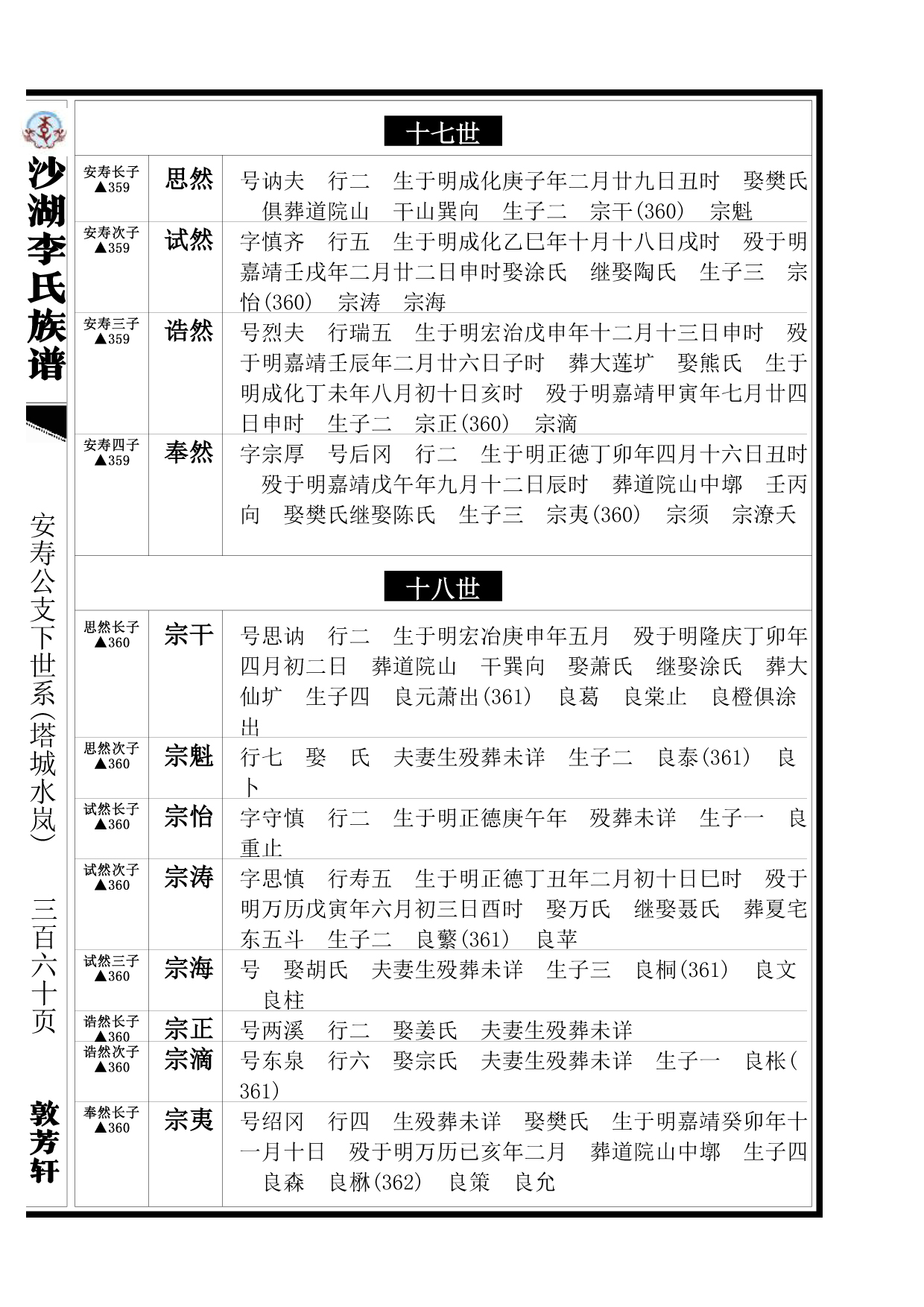
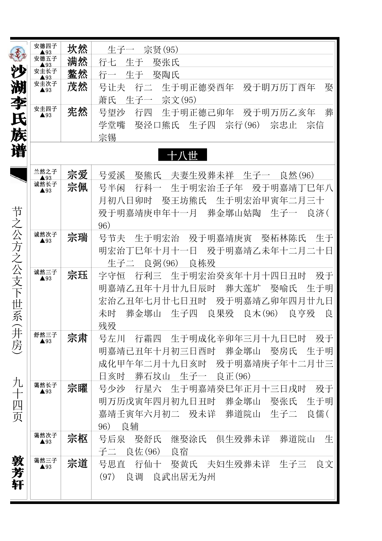
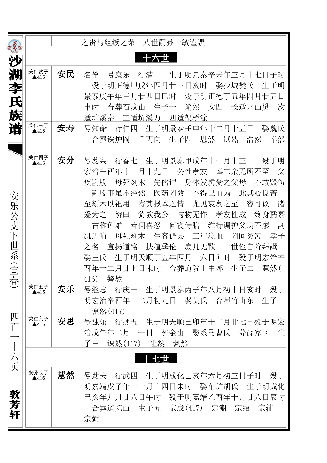
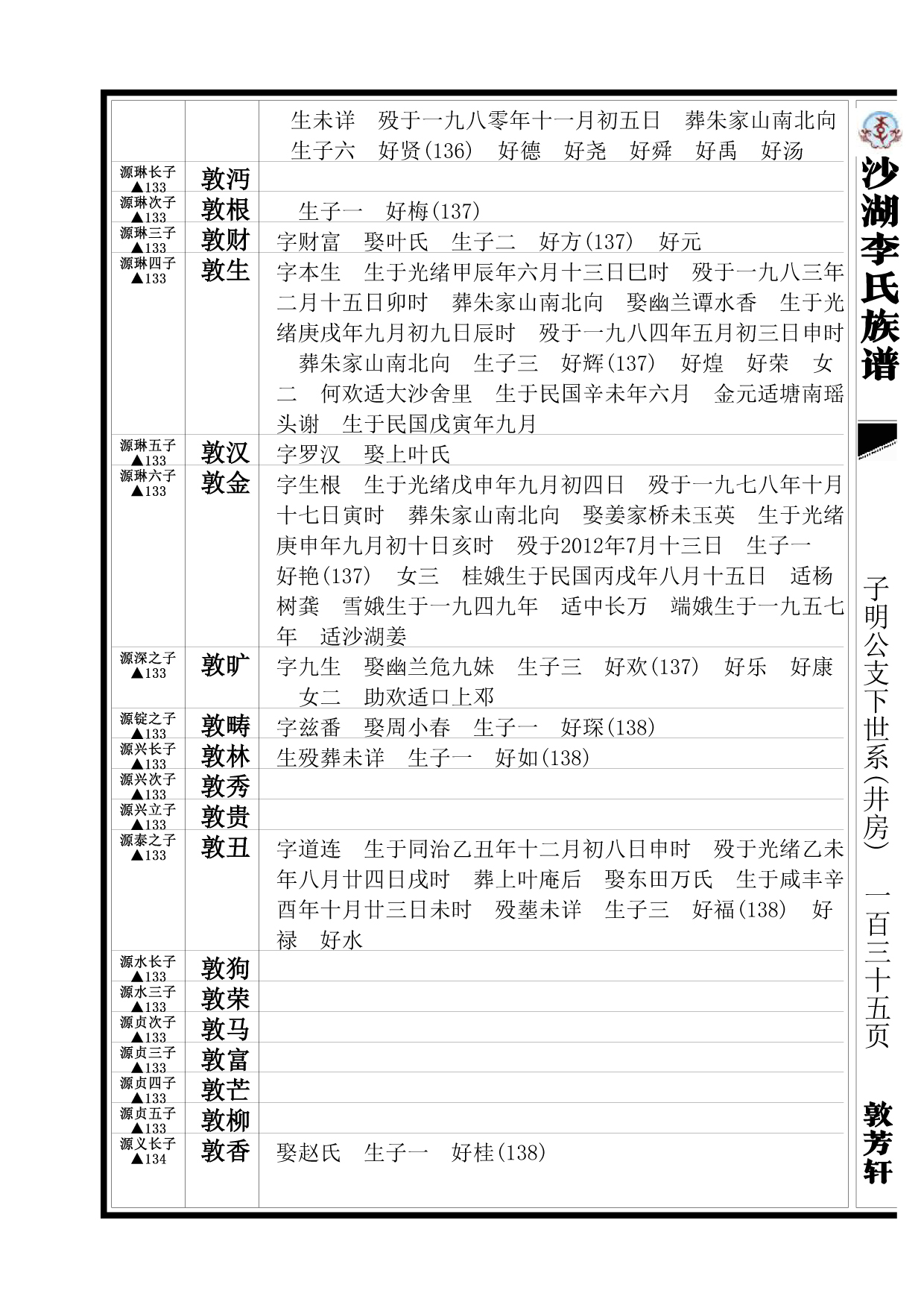
此次续谱使用DB中国旗舰官方网站开发专门修谱软件,按现代横版样式排版,每房前面列世系图,后面按世次按支派详列个人信息,包括:父亲姓名,本人姓名,别名,生卒年月日,配偶信息,生子生女信息及其生卒年月。父亲姓名下有父亲所在页码,儿子姓名后有儿子们所在页码,非常方便查找。是盛世家谱在南昌发展的又一力作。

谱书展示

上一篇:梁氏族谱
下一篇:薛氏家谱
留言类型
姓名
电话
E-mail
标题
内容
 
相关产品:
联系我们
菏泽店

电话:0530-2088008

地址: 菏泽昆明路与金沙江路口西200米路北

曹县店

电话: 15153016870

地址: 曹县庄寨镇桃源卫生院前

南昌店

电话 : 17661410223

地址: 南昌市新建区320国道与石流公路交叉口西南380米

濮阳店

电话 :18353014016

地址: 濮阳市挥公大道挥公园

扫码进入手机官网

企业分站:
山东 济南 青岛 枣庄 东营 烟台 潍坊 济宁 泰安 威海 日照 临沂 德州 聊城 滨州 菏泽 江西 河南

在线咨询